Compressed Sensing in Python
In this post I’ll be investigating compressed sensing (also known as compressive sensing, compressive sampling, and sparse sampling) in Python. Since the idea of compressed sensing can be applied in wide array of subjects, I’ll be focusing mainly on how to apply it in one and two dimensions to things like sounds and images. Specifically, I will show how to take a highly incomplete data set of signal samples and reconstruct the underlying sound or image. It is a very powerful technique.
vs. Fitting
As you might know, there are many different types of norms. Perhaps the most common and widely recognized one is the
The
That said, the
Instead of squaring each element, it simply takes its absolute value. Although the absolute value is annoying in the sense that it often introduces discontinuities in its derivatives, it does have some unique properties when compared to the squaring that takes place in the
Let’s visualize some data with Python to see what I’m talking about.
# make sure you've got the following packages installed
import numpy as np
import matplotlib as mpl
import matplotlib.pyplot as plt
import scipy.optimize as spopt
import scipy.fftpack as spfft
import scipy.ndimage as spimg
import cvxpy as cvx
First what we’re going to do is create some arbitrary linear data including some noise. Let’s use the made-up equation:
where
# generate some data with noise
x = np.sort(np.random.uniform(0, 10, 15))
y = 3 + 0.2 * x + 0.1 * np.random.randn(len(x))
Now let’s fit two lines to the data samples. For the first line, we’ll use the
# find L1 line fit
l1_fit = lambda x0, x, y: np.sum(np.abs(x0[0] * x + x0[1] - y))
xopt1 = spopt.fmin(func=l1_fit, x0=[1, 1], args=(x, y))
# find L2 line fit
l2_fit = lambda x0, x, y: np.sum(np.power(x0[0] * x + x0[1] - y, 2))
xopt2 = spopt.fmin(func=l2_fit, x0=[1, 1], args=(x, y))

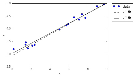
Notice that both of the fits seem to do a pretty good job fitting the data. Sure, they don’t line up exactly, but they both are reasonable approximations given the noise.
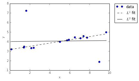
Now, let’s get a tad crazy and add some outliers. In other words, let’s perturb a couple of the points, moving them far away from the lines. This isn’t actually all that out of the ordinary if you think about it. Outliers frequently occur in real world data, causing all kinds of headaches.
# adjust data by adding outlyers
y2 = y.copy()
y2[3] += 4
y2[13] -= 3
# refit the lines
xopt12 = spopt.fmin(func=l1_fit, x0=[1, 1], args=(x, y2))
xopt22 = spopt.fmin(func=l2_fit, x0=[1, 1], args=(x, y2))

When we re-plot the
However, when using an
Reconstruction of a Simple Signal
In this example (borrowed from Kutz), we will create an artificial sound wave, sample 10% of it, and reconstruct the original signal from the sample of 10%. This is one dimensional compressed sensing.
First, create a signal of two sinusoids.
# sum of two sinusoids
n = 5000
t = np.linspace(0, 1/8, n)
y = np.sin(1394 * np.pi * t) + np.sin(3266 * np.pi * t)
yt = spfft.dct(y, norm='ortho')

In the plots above, we see that the signal has a clear pattern, yet is non-trivial. The plots in the top row are of the signal in the temporal domain at different scales. The plots in the bottom row are of the signal in the spectral domain (i.e., the signal’s frequency content). Considering the frequency domain in particular, we note that the spectrum is mostly zero except for the two spikes representing the two sine frequencies.
Now imagine sampling 10% of the temporal signal (see below). You’d have a data set that, to the naked eye, would look like nonsense. The underlying signal is would still be the same, as would be its frequency content (mostly zeros, with the exception of two spikes). One might ask if it is somehow possible to extract those two dominant frequencies from the incomplete data so that we might reconstruct the signal? The answer is yes!
# extract small sample of signal
m = 500 # 10% sample
ri = np.random.choice(n, m, replace=False) # random sample of indices
ri.sort() # sorting not strictly necessary, but convenient for plotting
t2 = t[ri]
y2 = y[ri]

Compressed sensing in this context is made possible by the fact that the signal’s frequency content is highly sparse. This is where the
In Python, there are a couple ways to accomplish this. Perhaps the easiest is to utilize the convex optimization library CVXPY. Use the code below to minimize the norm of the signal’s frequencies with the constraint that candidate signals should match up exactly with our incomplete samples.
# create idct matrix operator
A = spfft.idct(np.identity(n), norm='ortho', axis=0)
A = A[ri]
# do L1 optimization
vx = cvx.Variable(n)
objective = cvx.Minimize(cvx.norm(vx, 1))
constraints = [A*vx == y2]
prob = cvx.Problem(objective, constraints)
result = prob.solve(verbose=True)
You might be asking: what the hell is that
In order to perform the minimization, we must somehow finagle our problem into a linear system of equations:
Specifically, we want to derive a matrix
Compressed sensing really comes down to being able to correctly derive the
Now let
Combining the two equations yields:
So, idct(x).
Now that we’ve constructed the
# reconstruct signal
x = np.array(vx.value)
x = np.squeeze(x)
sig = spfft.idct(x, norm='ortho', axis=0)

One problem that stands out is that the quality of the reconstruction degrades noticeably at and around
Reconstruction of an Image (a 2D Signal)
Now let’s use what we learned from the 1-dimensional case to do compressed sensing in 2-dimensions. This is where the real fun begins because we can now try and reconstruct images.
Below, we will use exactly the same methodology as before to randomly sample and reconstruct the image Waterfall by M. C. Escher (approx. 1200 by 1600 pixels). Due to memory limitations imposed by the
Note that SciPy doesn’t provide 2D versions of dct or idct. However, they can be easily constructed by recognizing that the 2D discrete cosine transform is nothing more than a dct acting upon the rows of dct action upon its columns (or vice versa):
As a personal preference, I like to tell SciPy’s dct and idct methods to act on the columns of a matrix (as opposed to the default behavior of acting on the rows). First of all, this keeps the Python code consistent with that of MATLAB. Second, it makes building matrix operators more intuitive (to me at least). For example, if we let
whereas
Either version can be made to work, but I feel like the first one is cleaner because it naturally keeps the matrix operator in front of the operand. Whenever I refer to the dct or idct, assume that I mean the axis=0 variety.
def dct2(x):
return spfft.dct(spfft.dct(x.T, norm='ortho', axis=0).T, norm='ortho', axis=0)
def idct2(x):
return spfft.idct(spfft.idct(x.T, norm='ortho', axis=0).T, norm='ortho', axis=0)
# read original image and downsize for speed
Xorig = spimg.imread('escher_waterfall.jpeg', flatten=True, mode='L') # read in grayscale
X = spimg.zoom(Xorig, 0.04)
ny,nx = X.shape

As in the previous section, we’ll take a random sample of image indices, forming our
Creating the
Let
If
Clearly, the Kronecker product is our desired transformation matrix numpy.kron. The main problem with this method is that the Kronecker product can become truly massive very quickly. If your target image is
# extract small sample of signal
k = round(nx * ny * 0.5) # 50% sample
ri = np.random.choice(nx * ny, k, replace=False) # random sample of indices
b = X.T.flat[ri]
b = np.expand_dims(b, axis=1)
# create dct matrix operator using kron (memory errors for large ny*nx)
A = np.kron(
spfft.idct(np.identity(nx), norm='ortho', axis=0),
spfft.idct(np.identity(ny), norm='ortho', axis=0)
)
A = A[ri,:] # same as phi times kron
# do L1 optimization
vx = cvx.Variable(nx * ny)
objective = cvx.Minimize(cvx.norm(vx, 1))
constraints = [A*vx == b]
prob = cvx.Problem(objective, constraints)
result = prob.solve(verbose=True)
Xat2 = np.array(vx.value).squeeze()
Reconstruct the signal and visualize!
# reconstruct signal
Xat = Xat2.reshape(nx, ny).T # stack columns
Xa = idct2(Xat)
# confirm solution
if not np.allclose(X.T.flat[ri], Xa.T.flat[ri]):
print('Warning: values at sample indices don\'t match original.')
# create images of mask (for visualization)
mask = np.zeros(X.shape)
mask.T.flat[ri] = 255
Xm = 255 * np.ones(X.shape)
Xm.T.flat[ri] = X.T.flat[ri]

Okay, the results aren’t fabulous. The original image on the far left is barely intelligible as it is. Resolution was low, so we had to take a large-ish sample of 50% (the boolean mask is shown middle left; the masked image is middle right). Regardless, it is clear the procedure worked: the reconstructed image on the far right definitely approximates the original, be it poorly.
Optimization and Scalability
Considering our working proof-of-concept, there are a lot of ways it might be improved. The Kronecker-based method, although easy to implement, proves unusable for large images. What other methods are there?
Convex optimization using CVXPY isn’t necessarily the only way to find the
where
The gradient of which is:
Now all that remains is to code it up! After trying several different options, I ended up settling on using libLBFGS (written in C) for its OWL-QN implementation. To make it accessible from Python, I wrapped it using the C APIs for Python and Numpy. You can find my implementation at PyLBFGS. See the project README for installation instructions and basic use. Let me know if you encounter bugs.
The nice thing about libLBFGS (and by extension PyLBFGS) is that you can define the objective function anyway you like. In other words, we aren’t constrained to follow the
The following code explains what I mean better than I could with words. Take special note of the evaluate callback passed to the OWL-QN algorithm.
from pylbfgs import owlqn
def evaluate(x, g, step):
"""An in-memory evaluation callback."""
# we want to return two things:
# (1) the norm squared of the residuals, sum((Ax-b).^2), and
# (2) the gradient 2*A'(Ax-b)
# expand x columns-first
x2 = x.reshape((nx, ny)).T
# Ax is just the inverse 2D dct of x2
Ax2 = idct2(x2)
# stack columns and extract samples
Ax = Ax2.T.flat[ri].reshape(b.shape)
# calculate the residual Ax-b and its 2-norm squared
Axb = Ax - b
fx = np.sum(np.power(Axb, 2))
# project residual vector (k x 1) onto blank image (ny x nx)
Axb2 = np.zeros(x2.shape)
Axb2.T.flat[ri] = Axb # fill columns-first
# A'(Ax-b) is just the 2D dct of Axb2
AtAxb2 = 2 * dct2(Axb2)
AtAxb = AtAxb2.T.reshape(x.shape) # stack columns
# copy over the gradient vector
np.copyto(g, AtAxb)
return fx
# fractions of the scaled image to randomly sample at
sample_sizes = (0.1, 0.01)
# read original image
Xorig = spimg.imread('escher_waterfall.jpeg')
ny,nx,nchan = Xorig.shape
# for each sample size
Z = [np.zeros(Xorig.shape, dtype='uint8') for s in sample_sizes]
masks = [np.zeros(Xorig.shape, dtype='uint8') for s in sample_sizes]
for i,s in enumerate(sample_sizes):
# create random sampling index vector
k = round(nx * ny * s)
ri = np.random.choice(nx * ny, k, replace=False) # random sample of indices
# for each color channel
for j in range(nchan):
# extract channel
X = Xorig[:,:,j].squeeze()
# create images of mask (for visualization)
Xm = 255 * np.ones(X.shape)
Xm.T.flat[ri] = X.T.flat[ri]
masks[i][:,:,j] = Xm
# take random samples of image, store them in a vector b
b = X.T.flat[ri].astype(float)
# perform the L1 minimization in memory
Xat2 = owlqn(nx*ny, evaluate, None, 5)
# transform the output back into the spatial domain
Xat = Xat2.reshape(nx, ny).T # stack columns
Xa = idct2(Xat)
Z[i][:,:,j] = Xa.astype('uint8')

The fast C implementation of OWL-QN allows us to process samples of the entire Waterfall image without any scaling required. And instead of doing everything in gray-scale like earlier, we can now afford to process each of the image’s three color channels. The solution shown above really demonstrates the power of compressed sensing. The original, full-color image is shown on the left. The middle image is the random 10% sample. The solution image is on the right. Although the solution contains some noticeable blemishes due to bad color channel mixing, the overall accuracy is uncanny. Furthermore, with a little extra care and attention, those blemishes might be removed – either via post-processing (e.g., a Gaussian filter) or via an improved compressed sensing implementation that takes into account color channels. One possibility is to try and determine the probable color palette beforehand and then incorporate it into the compressed sensing routine.
Just for kicks and giggles, I also included an image reconstructed from 1% of the available data. It’s definitely blurred, but nonetheless recognizable!

References
- Kutz, J. N. “Data-driven modeling and scientific computing: Methods for Integrating Dynamics of Complex Sys-tems and Big Data.” (2013).
- Candè, Emmanuel J., and Michael B. Wakin. “An introduction to compressive sampling.” Signal Processing Magazine, IEEE 25.2 (2008): 21-30.
- Andrew, Galen, and Jianfeng Gao. “Scalable training of L1-regularized log-linear models.” Proceedings of the 24th international conference on Machine learning. ACM, 2007.
- Wikipedia contributors. “Compressed sensing.” Wikipedia, The Free Encyclopedia. Wikipedia, The Free Encyclopedia, 26 Mar. 2016. Web. 26 May. 2016.
- Wikipedia contributors. “Kronecker product.” Wikipedia, The Free Encyclopedia. Wikipedia, The Free Encyclopedia, 19 May. 2016. Web. 26 May. 2016.
- Wikipedia contributors. “Limited-memory BFGS.” Wikipedia, The Free Encyclopedia. Wikipedia, The Free Encyclopedia, 16 May. 2016. Web. 26 May. 2016.
